搜索
信网手机版移动继续看新闻

消费者在百草味枣仁派包装内发现毛发 拒签“霸王条款”争取到1000元赔偿

发现毛发的百草味枣仁派照片。(来源:受访者)

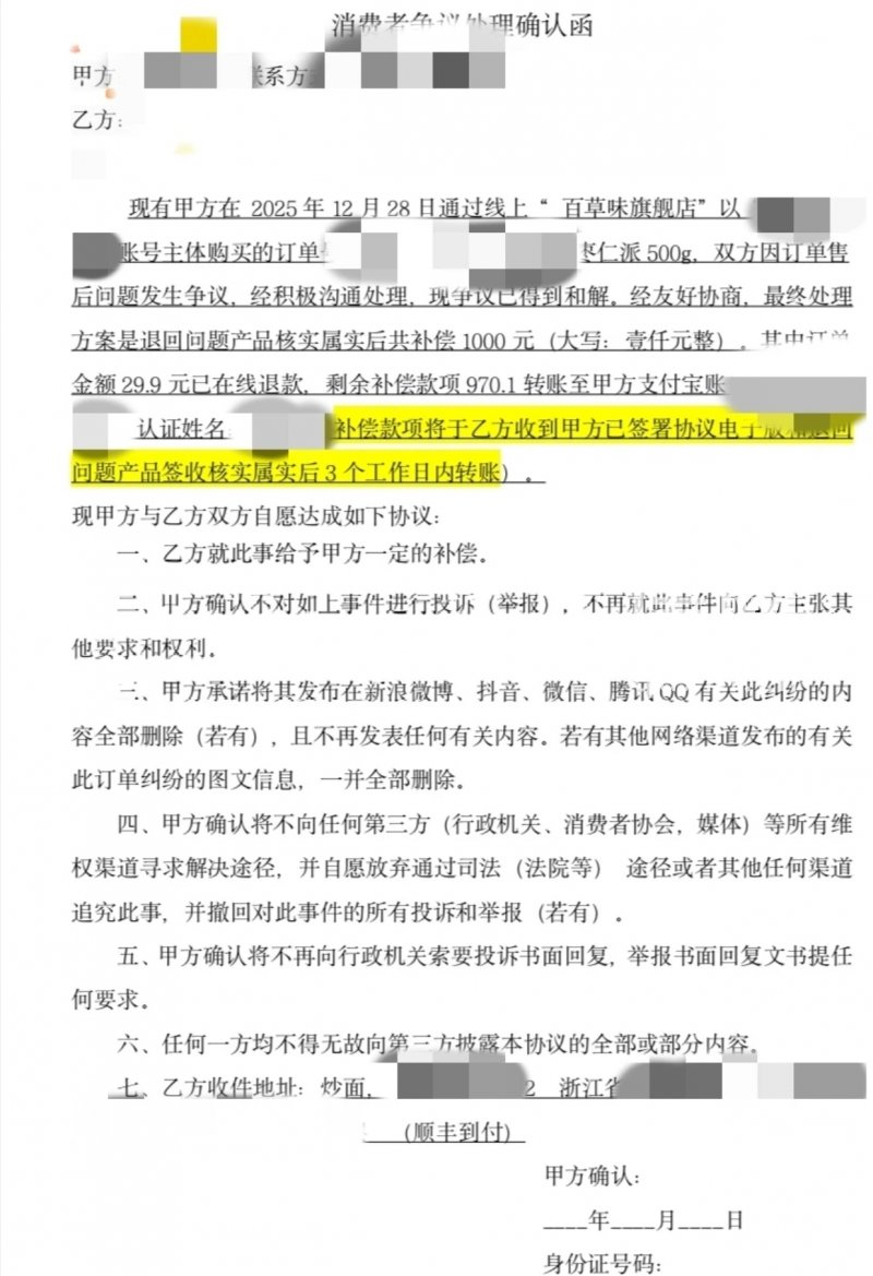
网·信号新闻1月17日讯 近日,福建厦门的消费者胡先生向信号新闻(0532-80889431)反映,自己在淘宝天猫百草味官方旗舰店购买的枣仁派包装塑封内存在毛发。经多轮沟通,商家虽同意赔偿,但随即给胡先生发来了一份《消费者争议处理确认函》,要求他签署后删除相关平台有关此纠纷的内容,并承诺不再发布任何有关内容。此举遭胡先生拒绝。

2025年12月28日,胡先生在淘宝天猫百草味官方旗舰店花费29.9元购买了一包枣仁派,并于次日签收。12月30日晚,他在其中一小包没有开封的塑封包装内发现一根约2厘米长的毛发。

胡先生说:“一开始客服说给全额退款,但这完全不符合法律规定。”经过数轮沟通,商家的赔偿方案从最开始的全额退款,到后来变成了补偿100元,之后又逐步提升至800元。直至2026年1月2日,客服表示可申请到1000元赔偿,随即给胡先生发了一份《消费者争议处理确认函》。

信号新闻从胡先生提供的这份函件中看到,29.9元的商品订单退款被计入1000元赔偿中,实际支付的赔偿金额为970.1元。同时,协议要求胡先生删除所有平台的维权内容,放弃投诉、举报、司法诉讼等一切维权的权利,也不得向行政机关、消费者协会等第三方寻求解决途径。而在协议的“乙方(商家)”栏完全空白,仅留了一个顺丰到付的收件地址,未标注任何企业主体信息。 “这不是解决问题,是‘封口’。”胡先生表示,这份连对方是谁都不明确的协议,他当即表示拒绝签署。“我要的不只是赔偿,是商家对食品安全问题的正视,不是用霸王条款捂住消费者的嘴。”胡先生说。

百草味发来的《消费者争议处理确认函》截图。(来源:受访者)

为进一步了解事件的详情,信号新闻联系了百草味品牌方。相关工作人员向信号新闻表示,已详细记录消费者反馈的情况、涉事产品批次、订单信息及《消费者争议处理确认函》相关内容。经过核实,确认品牌方已于1月9日下午与消费者协商达成一致,但具体赔偿方案及细节不方便透露。

对此,信号新闻律师专家库成员、山东诚功律师事务所刘国建律师分析,订单退款是商家的合同义务,1000元是法定惩罚性赔偿,二者不能合并抵扣。而《消费者争议处理确认函》中“放弃维权权利”“删除内容”等条款,属于排除消费者主要权利的格式条款,依据《中华人民共和国民法典》《中华人民共和国消费者权益保护法》,此类条款本身无效。“连乙方主体都不明确的协议,不符合合同成立的基本要件,消费者有权拒绝。”

截至发稿前,胡先生向信号新闻表示,已收到百草味的相关赔付,并未签署《消费者争议处理确认函》。(耿润)

[来源:信网 编辑:李源菁]
信网版权稿件,转载请获取授权(邮箱:news@qdxin.cn,或微信联系总法律顾问:lawyer4xin)。
精彩美图 更多 >>
2026 01/17 14:46
· 来源 ·
信网
· 作者 ·
耿润
· 责编 ·
李源菁
阅读量
扫描到手机
用手机或平板电脑的二维码应用拍下左侧二维码,可以在手机继续阅读。

青岛话题 更多 >>

深度报道 更多 >>

大家爱看

信网手机版

信网小程序

青岛网上辟谣平台

AI调解员

鲁ICP备14028146号-1 互联网新闻信息服务许可证:37120180021 增值电信:鲁B2-20180061 鲁公网安备:37020202000005号
手机版 | 媒体资源 | 信网传播力 | 关于信网 | 广告服务 | 人才招聘 | 联系我们 | 版权声明| 违法和不良信息举报