搜索
信网手机版移动继续看新闻

青岛城阳区发布2025年义务教育阶段招生政策

信网5月19日讯  5月19日,青岛市城阳区教育和体育局发布2025年义务教育阶段招生政策,小学:计划招生1.65万人。招生对象为年满6周岁(截止到2025年8月31日)的城阳区户籍儿童和符合条件的外来务工人员随迁子女,详情如下。(信网记者)

一、总体要求

(一)严格规范招生行为

严格落实免试入学,坚决杜绝掐尖行为,所有义务教育学校不得通过笔试、面试、面谈、考察或擅自附加其他任何条件招生,不得以转学代替招生,不得变相采用收取“赞助费”、给予高额奖励等其他方式或通过第三方渠道变相招揽生源。全面取消特长生招生,严格按规定招收足球特色班、足球后备人才。继续实行义务教育阶段公办民办学校同步招生。

(二)强化控辍保学责任

各义务教育学校要严格履行义务教育控辍保学法定职责,完善义务教育入学通知书制度,做好失学辍学书面报告、联控联保和劝返复学工作。父母或者其他法定监护人无正当理由未送适龄儿童少年入学接受义务教育或造成辍学,情节严重或构成犯罪的,依法追究法律责任。

(三)做好随迁子女入学工作

坚持以居住证为主要依据、以公办学校为主安排符合我区入学条件的随迁子女入学,实行混合编班,确保随迁子女与本地适龄儿童同等接受义务教育。

(四)保障残疾儿童少年就近就便就读

大力推进融合教育,优先采用普通学校随班就读方式就近安排轻度适龄残疾儿童少年接受义务教育;中、重度残疾儿童安排至特殊教育学校就读;需要专人护理、不能到学校就读的实施送教上门服务。对于入学安置有争议的,由区教育体育局牵头组织残疾人教育专家委员会对其接受义务教育的能力进行评估认定,提出入学安置意见。

(五)落实优抚对象子女入学政策

对烈士子女、符合条件的现役军人子女、公安英模和因公牺牲伤残警察子女、符合青岛市规定的高层次引进人才条件的子女及其他各类符合条件的优抚对象,按有关规定执行。

(六)做好预防接种证查验工作

根据《关于印发儿童入托、入学预防接种证查验办法的通知》(国卫办疾控发〔2021〕4号)有关要求,做好小学新生入学后预防接种证查验工作。预防接种证明不作为入学报名前置条件。

二、招生计划

小学:计划招生1.65万人。招生对象为年满6周岁(截止到2025年8月31日)的城阳区户籍儿童和符合条件的外来务工人员随迁子女。

初中:计划招生1.45万人。招生对象为符合条件的应届小学毕业生。

三、招生范围

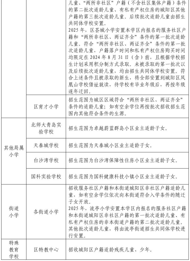
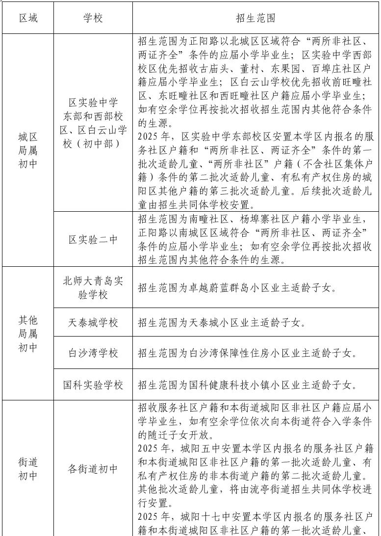
根据《山东省义务教育条例》和青岛市教育局有关要求,义务教育学校实行划片招生、学生就近入学。城阳区各义务教育学校招生范围见附件2、3、4。

(一)城区局属学校

城区局属小学、初中主要招收相关社区户籍适龄儿童及城区范围内符合“两所非社区、两证齐全”条件的适龄儿童和小学毕业生;如有空余学位再招收招生范围内其他符合条件的生源。

“两所非社区”是指适龄儿童户籍属于城阳派出所或正阳路派出所非社区户籍。

“两证齐全”的“两证”是指户口簿和房产证(包括不动产权证和房屋所有权证,下同),户籍落户时间和房产证登记时间均截止到2025年5月31日;“齐全”是指适龄儿童户籍属于“两所非社区”,其本人、父母、祖父母、外祖父母之一在学校招生范围内有私有产权住房,产权比例占50%(含)以上。

(二)其他局属学校

北师大青岛实验学校、天泰城学校、白沙湾学校、国科实验学校招收对应小区业主适龄子女。房屋产权所有人为适龄儿童本人、父母之一,且产权比例占50%(含)以上。

(三)街道学校

街道小学、初中主要招收服务社区户籍和本街道城阳区非社区户籍适龄儿童和小学毕业生,如有空余学位按积分依次向本街道符合入学条件的随迁子女开放。

(四)特殊教育学校

区特教中心主要招收城阳区户籍适龄残疾儿童、少年。青岛市盲校、青岛市中心聋校、青岛市晨星实验学校义务教育阶段均面向我区招生。

(五)民办义务教育学校

城阳区民办义务教育学校招生范围原则上限于城阳区。未完成招生计划的民办义务教育学校经相关区市教育行政部门审核同意,并报市教育局和区教育体育局备案后,允许跨区(市)招生,但不得超出市域范围。实行九年一贯制的民办教育集团可以采取对口直升办法招生。

(六)招生责任共担机制

实施义务教育学校招生责任共担机制。城区局属学校中,区实验中学(含东部和西部2个校区)、区白云山学校(初中部)为1个招生责任共同体;区实验小学、区实验二小(含明阳路和德阳路2个校区)、区实验三小、区国城小学、区育才小学、区礼德小学、区荟城小学、区靖城小学、区白云山学校(小学部)、区凤凰山学校(小学部)为1个招生责任共同体,责任共同体内学校共同承担招生责任。其中,区实验三小、区礼德小学、区育才小学作为一个招生整体;区国城小学、区荟城小学、区靖城小学、区白云山学校(小学部)、区凤凰山学校(小学部)、区育才小学作为一个招生整体。

共同体内学校有各自招生范围,学校同批次招生时优先招收本校招生范围内生源,剩余学位向共同体内其他学校同批次不能接收的生源开放。城区局属学校按批次录取至学校招生计划满额,未被录取的新生可以选择同批次有空余学位的招生责任共同体学校或就近选择其他符合入学条件的学校进行报名。招生整体是指各学校同一招生范围,共同招收本招生范围内生源。

各街道可根据本街道学校布局实际情况,确定招生责任共同体学校。

四、随迁子女入学条件

义务教育阶段随迁子女在我区申请入学应当符合青岛市规定的入学年龄并同时具备以下条件:①父母一方持有我区公安部门核发的在有效期内的居住证,并在居住地有稳定的住所(有自有住所或办理正式租住手续的住所)满半年,截止时间为2025年5月31日。②父母一方在青岛市务工,与青岛市用人单位签订劳动合同并在青岛市缴纳社保满半年或办理工商营业执照满半年,截止时间为2025年5月31日。

随迁子女入学实施分区域管理,积分制入学。各学校在完成城阳区生源招生任务的前提下,如果还有空余学位按积分依次向随迁子女开放。

五、报名入学流程及所需材料

(一)报名入学流程

1.第一阶段:网上信息采集(5月23日-5月30日)

义务教育阶段报名入学实施“一网通办”。新生家长(或监护人)通过本人手机下载安装“爱山东”APP,进行注册及身份认证后,进入“城阳区义务教育入学服务平台”(以下简称“入学服务平台”),选择相应的报名入口,依次完成网上信息采集、上传证明材料和填报志愿学校。具体操作流程可关注“城阳教育”微信公众号。

2.第二阶段:录取确认(7月7日-7月14日)

网上信息采集结束后,各学校根据招生批次和报名情况,采取网上审核录取和现场确认录取相结合的方式进行录取。未能按时进行网上信息采集的,家长应持入学材料原件,到各区域指定的报名学校,现场进行网上信息采集、审核和补录。需要修改信息的,可现场修改信息。

3.第三阶段:录取查询(7月17日-7月18日)

新生家长进入“入学服务平台”查询录取结果。

(二)报名材料准备

为确保报名顺利,家长在录取确认前应准备好报名入学所需证件材料。

1.城阳区户籍新生报名应准备的材料。城阳区户籍新生应准备户口簿原件,有私有产权住房的还需准备房产证原件。报名到城区局属学校入学的,应同时准备户口簿、房产证原件(适龄儿童户籍与房屋产权人户籍不同户的,需准备结婚证、儿童出生医学证明等其他证件;在城区范围内无私有产权住房的需提供由区不动产登记中心出具的不动产登记信息查询结果证明)。

2.随迁子女报名应准备的材料。①父母一方在我区的居住证(在有效期内)、身份证及新生户口簿;②父母一方在我区的房产证(包括不动产权证或房屋所有权证)或房屋租赁证明之一;③父母一方与青岛市用人单位签订的劳动合同以及社保卡或工商营业执照(有私有产权住房的不需要准备)。

说明:劳动合同或工商营业执照签定或签发起始时间、社会保险缴费起始时间为2024年12月前,且社会保险缴费截止到报名当月在青岛市按月连续正常缴纳。

3.其他材料。初中新生报名所需的小学注册学籍号,由小学毕业学校通过学籍平台打印后,发放给小学毕业生。

六、录取确认时间及录取办法

录取实行分批次积分制办法,根据新生户籍、家庭住房、符合入学条件的随迁子女父母在青岛市务工和缴纳社会保险等情况分批次按积分录取,招生计划满额后,不再接收报名。招生学校通过该学校微信公众平台发布各批次录取情况。各批次未被录取的新生,可以按招生批次选择其他有空余学位的学校报名。其余未予录取的适龄儿童,请家长到户籍所在地或符合入学条件的学校报名。

具体录取确认时间及录取办法如下:

(一)城区局属学校

第一批次招收招生范围内相关社区户籍及符合“两所非社区、两证齐全”条件的适龄儿童。

录取确认时间:2025年7月7日8:30-16:30

录取办法:超出招生计划时,首先录取对应社区户籍适龄儿童;其次录取招生范围内符合“两所非社区、两证齐全”条件的适龄儿童,以适龄儿童户籍登记为“两所非社区”时间和私有产权住房购买时间(具体到日)之和计算积分,按积分从高到低依次录取,录取满额为止。

第二批次招收招生范围内符合“两所非社区”户籍条件的适龄儿童,不含社区集体户籍(社区/村公共户)。

录取确认时间:2025年7月9日14:00-16:30

录取办法:超出招生计划时,以适龄儿童户籍登记为“两所非社区”的时间(具体到日)起计算积分,按积分从高到低依次录取,录取满额为止。首先录取有网签购房合同(需提供私有产权住房购房合同及全款发票)的“两所非社区”适龄儿童,其次录取其他“两所非社区”适龄儿童。

第三批次招收招生范围内有私有产权住房的城阳区其他户籍适龄儿童(城阳区其他户籍是指“两所非社区”之外的区内户籍,房屋产权所有人为适龄儿童本人、父母、祖父母、外祖父母之一,且产权比例占50%(含)以上)。

录取确认时间:2025年7月10日14:00-16:30

录取办法:超出招生计划时,首先录取有私有产权住房房产证的适龄儿童,以私有产权住房购买时间(具体到日)起计算积分;其次录取有网签购房合同(需提供私有产权住房购房合同及全款发票)的适龄儿童,以购房合同签订时间(具体到日)起计算积分。按积分从高到低依次录取,录取满额为止。

第四批次招收招生范围内有私有产权住房的非城阳区户籍的适龄儿童(房屋产权所有人为适龄儿童本人、父母之一,且产权比例占50%(含)以上)。

录取确认时间:2025年7月12日8:30-16:30

录取办法:超出招生计划时,首先录取有私有产权住房房产证的适龄儿童,以私有产权住房购买时间(具体到日)起计算积分;其次录取有网签购房合同(需提供私有产权住房购房合同及全款发票)的适龄儿童,以购房合同签订时间(具体到日)起计算积分。按积分从高到低依次录取,录取满额为止。

(二)其他局属学校

录取确认时间:2025年7月7日8:30-16:30

(三)街道学校

第一批次招收服务社区户籍和本街道城阳区非社区户籍的适龄儿童。

录取确认时间:2025年7月9日8:30-16:30

录取办法:超出招生计划时,首先录取服务社区户籍适龄儿童,其次录取在本街道有私有产权住房的非社区户籍适龄儿童,再录取本街道非社区户籍的适龄儿童,含社区集体户籍(社区/村公共户)。适龄儿童户籍迁入时间长者优先。

第二批次招收周边有私有产权住房的非本街道户籍的适龄儿童。

录取确认时间:2025年7月12日8:30-16:30

录取办法:报名超出招生计划时,首先录取城阳区内非本街道户籍适龄儿童(房屋产权所有人为适龄儿童本人、父母、祖父母、外祖父母之一,且产权比例占50%(含)以上),其次录取非城阳区户籍适龄儿童(房屋产权所有人为适龄儿童本人、父母之一,且产权比例占50%(含)以上)。录取原则为首先录取有私有产权住房房产证的适龄儿童,以私有产权住房购买时间(具体到日)起计算积分;其次录取有网签购房合同(需提供私有产权住房购房合同及全款发票)的适龄儿童,以购房合同签订时间(具体到日)起计算积分。按积分从高到低依次录取,录取满额为止。

第三批次招收符合入学条件的随迁子女。

录取确认时间:2025年7月14日8:30-16:30

录取办法:超出招生计划时,首先录取父母之一在青岛市签订劳动合同与缴纳社保的适龄儿童,以社保缴纳时间(具体到日)起计算积分;其次录取父母之一在青岛市办理工商营业执照的适龄儿童,以工商营业执照办理时间(具体到日)起计算积分;按积分从高到低依次录取,录取满额为止。

(四)特殊教育学校

特殊教育学校与普通中小学同时招生。区特教中心负责做好城阳区户籍残疾儿童的入学摸底工作。城阳区户籍残疾儿童家长于7月7日至7月11日(每天8:30-16:30)期间持户口簿、房产证、适龄儿童残疾证或其他相关医学诊断证明到区特教中心进行报名录取。区特教中心在有空余学位的前提下,招收城阳区随迁残疾子女。

(五)民办义务教育学校

民办义务教育学校与公办学校同步招生,录取确认时间为7月7日至7月14日。报名人数不足招生计划数的全部录取;超过招生计划时,小学按身份证号、初中按全国学籍号采取电脑随机派位方式录取。双(多)胞胎监护人可根据意愿申请捆绑派位,选择捆绑派位的双(多)胞胎所有志愿必须一致。未被民办学校录取的城阳户籍新生或符合我区公办学校招生入学条件的随迁子女,按照相对就近的原则,根据入学条件到我区有空余学位的公办学校或其他民办学校进行报名和录取确认。已招收满额的公办学校和其他民办学校不再招收未被民办学校录取的新生。民办义务教育学校在有空余学位的前提下,招收城阳区内随迁子女。

七、工作要求

(一)加强组织领导

各义务教育学校要高度重视招生入学工作,成立招生工作领导小组,完善措施,落实责任。要完善应急预案,健全应急机制,及时发现并妥善处置苗头性、倾向性问题,确保2025年秋季招生入学工作平稳有序。

(二)做好政策宣传引导

各义务教育学校要就招生入学的关键政策、关键环节、关键时点和群众关心的疑难点做好政策咨询、宣传释疑工作,要确保招生咨询电话畅通。招生结束后,要向社会公布招生录取结果。

(三)均衡编班科学育人

义务教育起始年级实行随机、均衡编班,严禁以任何形式设立重点班、快慢班,严禁在开学前后采取考试方式分班。严格执行“零起点”教学,积极探索幼小科学衔接的方式方法。严格按照标准班额编班。

(四)规范延缓入学申请

城阳区户籍适龄儿童因身体状况需要延缓入学的,其父母或其他法定监护人于5月30日前持适龄儿童残疾证(或有资质的县级以上人民医院鉴定材料)和户口簿原件、复印件到学区内小学提出申请,由学校报区教育体育局备案,经批准后方可延缓入学。延缓入学年限为1年(应入学年度9月1日至次年8月31日)。延缓入学学生次年报名入学时,相关入学关键信息有效时间积分退减1年。

(五)做好小学毕业管理

各小学要认真梳理毕业年级学生各项信息。一是使用山东省基础教育管理信息化平台为每名小学毕业生打印《山东普通中小学学生证》,并加盖学校公章,5月22日前发给每名毕业生;二是要认真编写小学毕业生花名册(一式两份),5月30日前,经街道教育服务中心和区教育体育局审核盖章后,区教育体育局教育科和毕业学校分别存档。

(六)全面强化监督问责

各义务教育学校要严格落实教育部关于中小学招生“十项严禁”纪律要求;区教育体育局将严肃查处各种违规违纪招生行为,严格排查并严厉查处社会培训机构以“国学班”“读经班”“私塾”等形式替代义务教育的非法办学行为。对于造成不良影响或严重后果的学校,视情节轻重给予约谈、通报批评、追究相关人员责任等处罚。对于民办学校,依照有关规定给予减少下一年度招生计划、停止当年招生直至吊销办学许可证的处罚。

未尽事宜,请与区教育体育局教育科联系。

招生咨询电话:87868296

监督举报电话:87868341

附件1.关于对义务教育学校报名入学有关条件的解释

一、城区局属学校招收“两所非社区”适龄儿童户籍时间的计算方式

1.适龄儿童从出生申报户籍到报名入学时一直属于“两所非社区”户籍的,小学入学统一计7年,初中入学统一计13年。

2.适龄儿童为后迁入“两所非社区”户籍的,按最后一次迁入登记为“两所非社区”时间计算,具体到日。

二、私有产权住房购买时间的计算方式

私有产权住房是指适龄儿童办理报名入学时所提供的本人、父母、祖父母、外祖父母之一在学校招生范围内的私有产权性质的住宅房屋,不包含公寓、办公用房、商业用房、集体产权(包括旧村改造类房屋)等性质的房屋,不属于私有产权住宅性质的房产证或购房合同不予以认可。已办理房产证的新建住房购买时间以购房合同签订时间为准,二手房以房产证所标注的登记时间为准,具体到日,有效时间截止入学当年5月31日。小学、初中报名入学私有产权住房购买时间上限分别为7年、13年。

三、城阳区户籍

本通知所指城阳区户籍是指户籍属城阳派出所、正阳路派出所、流亭派出所、夏庄派出所、惜福镇派出所、棘洪滩派出所、上马派出所、红岛派出所和河套派出所。

附件2.城阳区义务教育阶段公办小学招生范围

附件3.城阳区义务教育阶段公办初中招生范围

附件4.城阳区民办义务教育学校招生范围

附件5.2025年城阳区义务教育学校招生入学

[来源:信网 编辑:孙宝震]
信网版权稿件,转载请获取授权(邮箱:news@qdxin.cn,或微信联系总法律顾问:lawyer4xin)。
精彩美图 更多 >>
2025 05/19 20:22
· 来源 ·
信网
· 责编 ·
孙宝震
阅读量
扫描到手机
用手机或平板电脑的二维码应用拍下左侧二维码,可以在手机继续阅读。

青岛话题 更多 >>

深度报道 更多 >>

大家爱看

信网手机版

信网小程序

青岛网上辟谣平台

AI调解员

鲁ICP备14028146号-1 互联网新闻信息服务许可证:37120180021 增值电信:鲁B2-20180061 鲁公网安备:37020202000005号
手机版 | 媒体资源 | 信网传播力 | 关于信网 | 广告服务 | 人才招聘 | 联系我们 | 版权声明| 违法和不良信息举报