搜索
信网手机版移动继续看新闻

硕大老鼠从寿司旁快速蹿过 金匠寿司杭州滨江宝龙城店停业整顿

一只硕大的老鼠从寿司旁蹿过。(来源:社交平台)

信网·信号新闻3月30日讯 3月29日,在金匠寿司杭州滨江宝龙城店,有消费者拍下了一只体型硕大的老鼠从传送带上的寿司旁快速蹿过。该消费者反映,事发时他正在店内用餐。3月30日,涉事门店发布公告称,即日起停业整顿,除全额退还当日餐费外,还将额外给予每单消费金额10倍的现金补偿(不满1000元按1000元补偿)。

信号新闻(0532-80889431)从涉事门店获悉,事发后他们立即展开处置,当晚已将老鼠捕获。目前门店已将当日所有食材全部废弃,并从即日起停业整顿。经浙江护城环境科技有限公司全面勘查,门店其他地方无鼠类活动迹象。初步分析,老鼠从商场走廊闯入门店的概率较大。工作人员表示,金匠寿司对此次事件深感抱歉,将会妥善处理消费者的赔偿事宜。

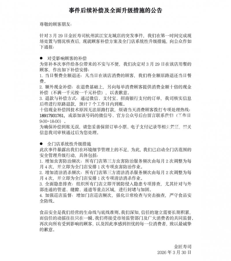
3月30日,金匠寿司发布公告,对3月29日在该店消费的顾客,除全额退还当日餐费外,还将额外给予每单消费金额10倍的现金补偿(不满1000元按1000元补偿);同时启动全门店安全管理升级,将虫害防治、清洁消杀频次由每月2次提至每月4次,全面排查隐患并加强巡店监督,严守食品安全防线。(谷正原 徐基峰)

金匠寿司发布公告。(来源:金匠寿司官方账号截图)

鼠类分析及防治报告。(来源:金匠寿司官方账号截图)
[来源:信网 编辑:孙宝震]
信网版权稿件,转载请获取授权(邮箱:news@qdxin.cn,或微信联系总法律顾问:lawyer4xin)。
精彩美图 更多 >>
2026 03/30 21:29
· 来源 ·
信网
· 作者 ·
谷正原 徐基峰
· 责编 ·
孙宝震
阅读量
扫描到手机
用手机或平板电脑的二维码应用拍下左侧二维码,可以在手机继续阅读。

青岛话题 更多 >>

深度报道 更多 >>

大家爱看

信网手机版

信网小程序

青岛网上辟谣平台

AI调解员

鲁ICP备14028146号-1 互联网新闻信息服务许可证:37120180021 增值电信:鲁B2-20180061 鲁公网安备:37020202000005号
手机版 | 媒体资源 | 信网传播力 | 关于信网 | 广告服务 | 人才招聘 | 联系我们 | 版权声明| 违法和不良信息举报